Smart Home

future of smarthome.jpg

Role: Interaction Design (Personas, Scenario, & UI ) & Industrial Design (Concept Ideation & Usages)

  • Filed an ornamental US design patent (approved)

  • Define use cases, and develop personas based on research

  • Concept development: developed multiple forms of what a smart display would look like and what would be the usages testing,

  • Product was shown in the NDA suite for CES

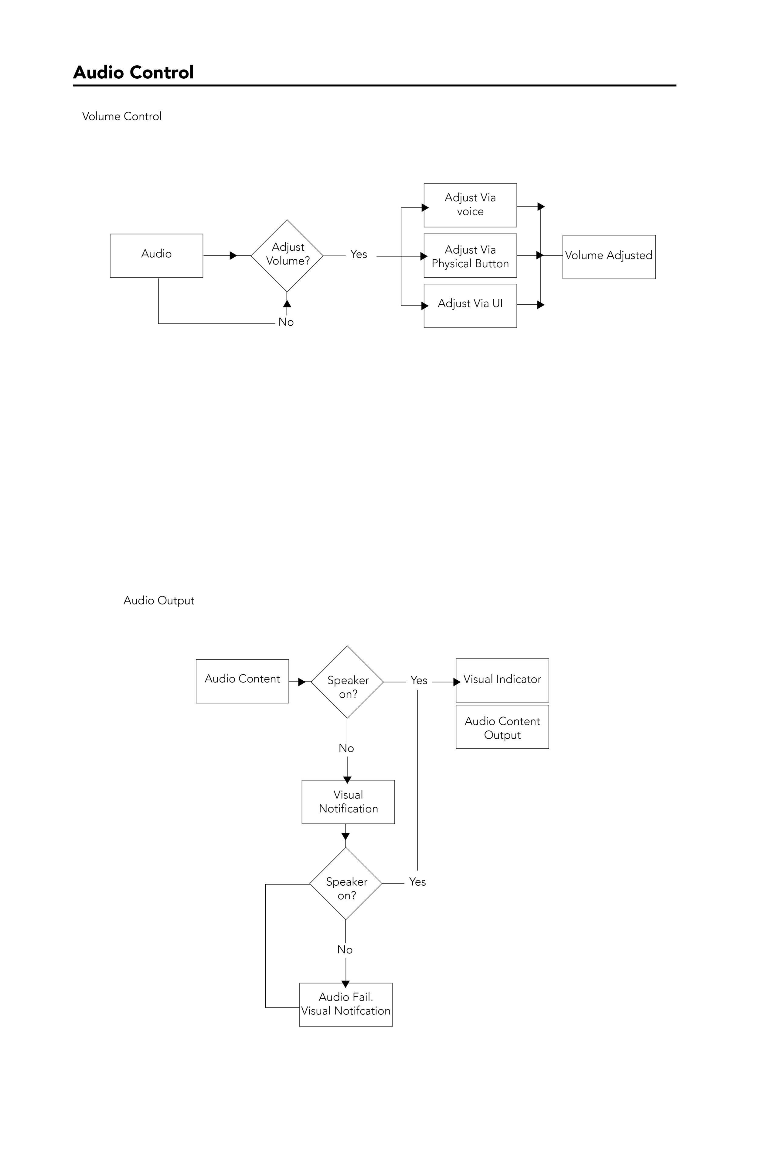
  • Create wireframes, flowcharts, and visual assets for the UI

  • Craft scenarios and content direction for Intel's Smart Home Vision Video 

Context

Our team was tasked to observe and study modern home environments, defining, and tackling pain points surrounding this space, and providing solutions that elevate the overall experience. Our approach allowed for iterative testing and prototyping to craft a holistic solution that aligns with the dynamic world of Intel's technical roadmap. 

The Smart Home Hub Home Personal Assistant industrial design was created to showcase and illustrate the key usages, use cases, and user scenarios in the Connected Home space. The design was informed by key experience requirements, prototyped and tested among users, and continually refined to reflect a user-driven experience.

 

My key contribution in designing the form factor was to have two viewing modes. The image on the top right is called the task mode, the design allows users to navigate and consume content through comfortably. While the image on the left is the ambie…

My key contribution in designing the form factor was to have two viewing modes. The image on the top right is called the task mode, the design allows users to navigate and consume content through comfortably. While the image on the left is the ambient mode, it allows for the users to view and interact (via voice) with the device from a distance.

Prototype used for testing

Persona & Use case

Based on the research findings from our team I was able to put together various personas that fit the analysis. Here is one of the personas I created and a use case of using a smart display. 

Flow chart

Wireframes & Redlines

A few Examples of the Final UI